<협업대비-GIT>
1. 중앙집중형 워크플로우와 Feature Branch Workflow
가. 중앙 집중형 워크 플로우
모든 개발자가 마스터 브랜치에서 작업을 진행하기 때문에 코드 충돌이 발생할 확률이 높고, 마스터 브랜치가 항상 안정적인 상태를 유지하긴 어렵습니다.
나. Feature Branch Workflow
각 개발자가 각자의 브렌치를 만들어서 작업을 진행하므로 마스터 브렌치의 안정성을 확보 할 수 있습니다. 단, 합칠때 충돌이 더많이 발생할수있고 마지막 머지를 하는 사람에게 많은 충돌이 발생합니다.
그럼에도 불구하고 코드의 안정성과 품질을 유지하고 싶다면 Feature Branch Workflow 방식을 사용하는 것이 좋습니다.
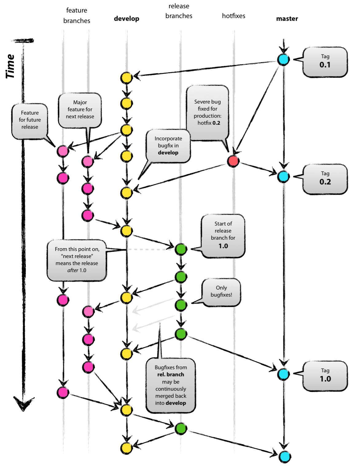
2. GIT FLOW

각 자신이 해야할 개발에 대한 것을 브렌치로 각각 나누고 이후 머지를 하는 과정을 통해 Main에 대한 안정성을 확보할수있다.
리베이스는 히스토리가 달라지는 경향이 있으므로 왠만하면 팀프로젝트간에는 하지 않는 것이 좋다고 합니다.!!!
3.fork
클론과 매우 유사하나 클론은 복사하면 끝이다. 그러나 fork는 계속해서 연결된다. 따라서 기여자에 내용이 들어가기도 하기에 충분히 좋은 것으로 볼수있다. 풀리퀘스도 예상보다 쉽다.
4. 이슈기반 버젼관리
명확한 작업 추적, 효율적인 협업, 코드 변경 이력관리, 프로젝트 관리 에 큰 이점이 있음.
이슈에 따라 추가할수도있고 진행사항을 프로젝트를 만들어서 확인할수있기 때문에 매우 합리적이라 할수있습니다.
5. Jira
깃허브의 외부 라이브러리라고 할수있는 Jira가 있다고 합니다. 이건 사실상 깃허브에서 제공하는 이슈 프로젝트 와 같은 것이라 생각해도 무방하다고 생각합니다.
단, 무료버젼도 있으나 유료버젼도 있다는 것을 인지해야 합니다.
Jira | 이슈 및 프로젝트 추적 소프트웨어 | Atlassian
Jira에서 불가능을 가능으로 바꾸세요. 애자일 팀을 위한 최고의 프로젝트 관리 도구로 세계적인 수준의 소프트웨어를 계획, 추적 및 릴리스하세요.
www.atlassian.com
'PlayData 백엔드 부트캠프 정리' 카테고리의 다른 글
| 다시 시작하는 부트 캠프 하루 후기 5일차 (1) | 2024.10.18 |
|---|---|
| 다시 시작하는 부트 캠프 하루 후기 4일차 (1) | 2024.10.18 |
| 다시 시작하는 부트 캠프 하루 후기 2일차 (0) | 2024.10.16 |
| 다시 시작하는 부트 캠프 하루 후기 1일차 (1) | 2024.10.15 |
| PlayData 9월 30일 정리 (0) | 2024.10.02 |